为落实疫情防控期间“停课不停教、停课不停学”的工作要求,教育系周密部署,精心组织,迅速打开了“网上教学”的工作局面。截至目前,本系课程线上直播开课率已达97%。
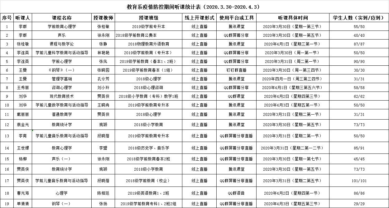
为进一步提升线上教学质量,教育系在第一时间研究督导方案,调整督导方式。自3月16日起,本系开启线上教学听课评课活动。活动要求系内相关人员开展听评课的督导检查,鼓励所有教师进行听评课的相互学习。截至目前,系领导、教学督导、教研室主任听评课共计57门,其他教师听评课共计十余门。教育系已形成良好的在线听评课教学质量监控生态环境。
线上听评课活动,主要是针对线上教学组织、学生在线上课、师生互动方式、平台使用效果等方面进行全方位的跟踪检查、反馈指导。检查反馈结果表明,任课教师能执行既定课表安排,利用雨课堂、腾讯课堂、腾讯会议、钉钉群、QQ群、微信群等多元化教学平台,进行线上直播教学。许多教师还准备了多种方案来应对平台卡顿、网络堵塞等情况。任课教师能以高度的责任感和敬业精神投入到线上教学工作中,教学组织有序有效,整体运行平稳正常,达到了预期的教学目标。
线上教学听评课活动是疫情防控期间教学质量监控的重要保障。教育系良好的在线听评课教学质量监控生态环境,有力保障了特殊时期内,线上线下教学的实质等效,使线上教学整体水平再上一个新的台阶。











